Instance Verification Kit (IVK)
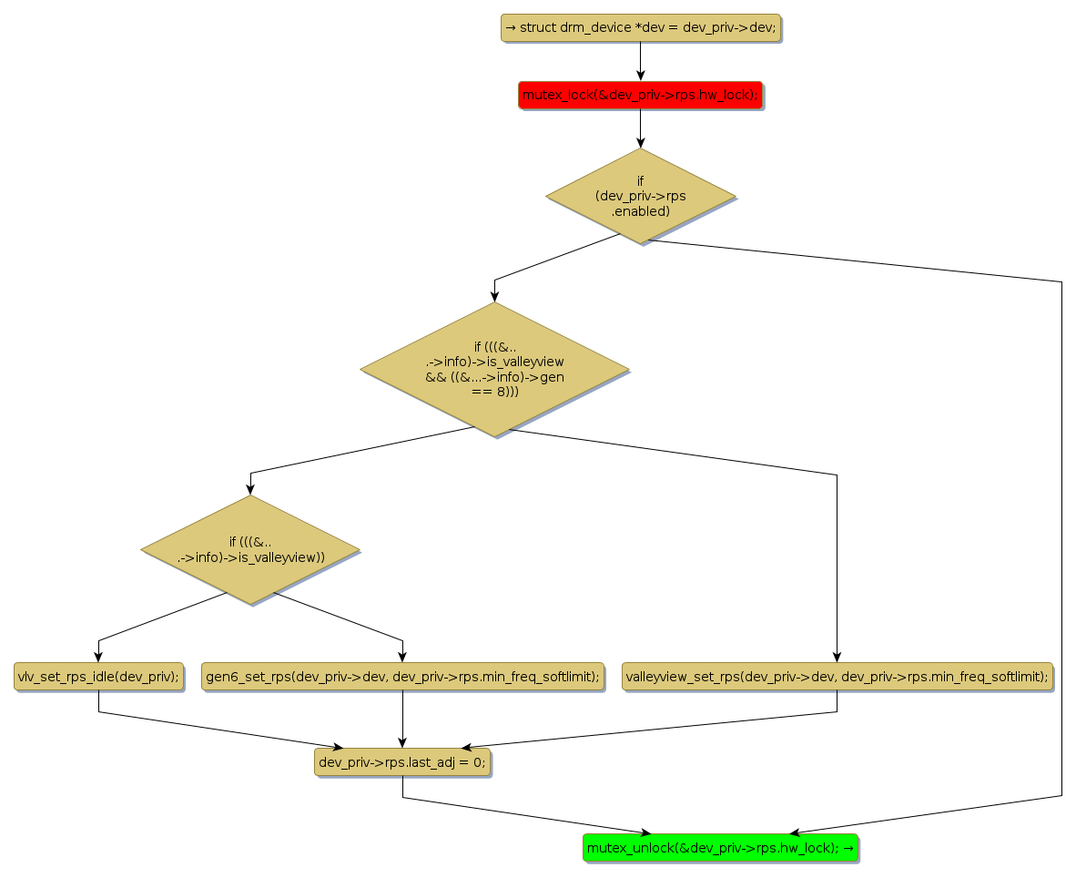
mutex lock @ [129795+35+/linux-3.19-rc1/drivers/gpu/drm/i915/intel_pm.c]
Instance Signature: hw_lock
|
The Matching Pair Graph:
|
|
Function Name
|
Control Flow Graph (CFG)
|
Events Flow Graph (EFG)
|
Source Correspondence
|
|
gen6_rps_idle
|
|
|
[129701+13+/linux-3.19-rc1/drivers/gpu/drm/i915/intel_pm.c]
|